Бензиновая пила Sano 20 дюймов 6926 круизный лайнер X5 цепная пила полосатый Пила для лесозаготовительной работы 2500 Вт с рабочим объемом 58,6 куб. См.
Цена:12 768-13 728 руб.
Внимание: Цена может отличаться. Смотрите актуальную цены и наличие на оригинальном сайте ТаоБао.
Оригинальная цена~ ¥798
Добавить в корзину
Добавить в избранное
Продавец:毛哥2006
Рейтинг:
Всего отзывов:0
Положительных:0
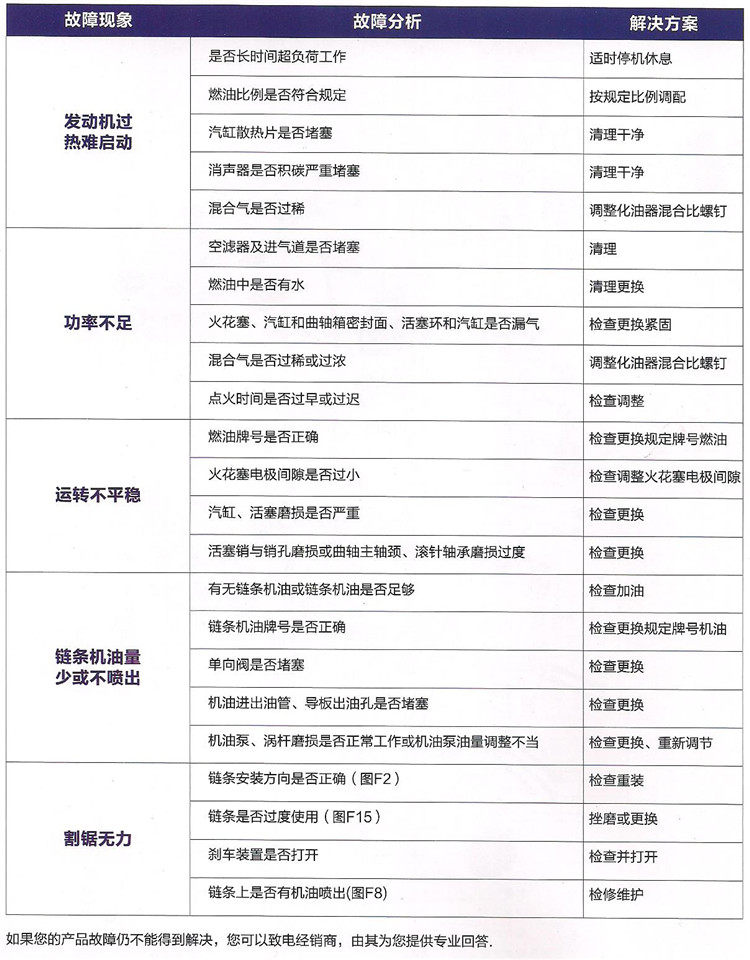
Описание товара
Цвет: Круизный лайнер X5 2300W, 6926 2500W